本文在借鉴国外经验的基础上,结合中国移动的实际情况,基于“卡拉杰克矩阵”进行采购品类定位,构建了全生命周期品类管理模型,制定了16种采购方案以及64种采购方法,建立了4类供应商选择评标标准,为提升集中采购质量、打造高质量的数字化供应链管理体系奠定了基础。
一品类简介
(一)国外经验借鉴
国际运营商通常以产品特性为出发点,根据供应商基础及产品流程维度等进行类的划分。如法国电信将采购物资划分为七大领域共80多类(见图1)。
(二)品类划分
通过借鉴国外优秀经验,中国移动统一使用“四层分类”方式。为体现低成本、高效率,应根据供应商相似性、产品相似性推行品类管理,通过对采购业务需求和采购物资的特点进行分析,将采购物资分为6大类,具体的品类划分如图2所示。
二 品类采购分析
(一)品类采购策略矩阵
基于“卡拉杰克矩阵”进行采购品类定位,对“对业务的影响”以及“供应市场复杂度”两个影响因素进行分析,形成采购策略定位矩阵(见图3)。
定位矩阵中,对业务的影响和供应市场复杂度的评估,应从以下两个方面进行考虑。
1.对业务的影响
(1)对业务影响大的物资品类特点:单位产品采购金额大、占支出比重大、对核心业务很重要、对时间敏感等。
(2)对业务影响较小的物资品类特点:单位产品采购金额小、占支出比重很小、对核心业务不重要、对时间不敏感等。
2.供应市场复杂度
(1)供应市场复杂度较高的物资品类特点:选择多、买方拥有较多谈判筹码、技术复杂度低。
(2)供应市场复杂度较低的物资品类特点:选择少、买方拥有较少谈判筹码、技术复杂度高。
根据采购策略定位矩阵,对矩阵中的各类物资应采用不同的采购策略(见表1)。
(二)品类采购策略定位评估
构建评估打分表,从上述两个维度量化供应市场复杂度和业务影响度。以促销品和基站设备为例,分析市场复杂度和对业务影响度,评价结果如图4所示。
根据分析结果,对物资进行策略矩阵定位,如图5所示。其中,重新建立采购类别是指重新对各采购类别进行划分,设法扩大同一组供应商采购的数量和金额。根据策略矩阵对采购物品定位的结果,选择合适的采购策略方向。
三 制定品类采购策略
(一)品类策略选择方案
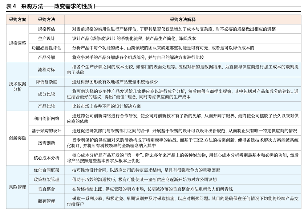
通过供方和需求方的力量对比,判断基本的采购策略,根据采购策略中的基本策略对应16种采购方案以及64种采购方法,如图6所示。
这64种采购方法的详细解释见表2至表5。



可以根据供需力量评估,进行品类定位,结果如图7所示。
根据品类定位的结果制定促销品和基站设备的采购策略,如表6所示。
(二)品类供应商选择方案
首先,确定招标投标过程中的技术标比例,对采购特定的采购品,确定其在招标投标过程中技术标比例的过程,如图8所示。
在此基础上建立五类供应商选择模型,不同物资的招标投标关注点不同,在实际操作时应选取对应的供应商选择方式,如表7所示。
在确定了技术标占比和供应商选择模型后,依据表8所示的供应商选择评标标准对不同的采购物资进行分类,确定供应商选择方式。
四 小结
本文建立了品类分析体系,分析了总需求、总支出、分品类需求和支出。通过梳理建立了中国移动通信采购全目录品类,不断完善集中采购产品的统一身份。结合供应、需求、使用和维护不同角色的评价,构建了全生命周期品类管理模型,建立了标准化采购策略,为提升集中采购质量、打造高质量的数字化供应链管理体系奠定了基础。
作者:李 茉 高 峰 尚整锋
作者单位:中国移动通信集团采购共享服务中心
